とじる
ピースボートクルーズとは
クルーズの魅力
寄港地の魅力
クルーズを選ぶ
お申し込みのお客様へ
乗船者インタビュー
クルーズ検索
お問い合わせ
English
簡体字
繁体字
한국어
language setting
English
簡体字
繁体字
한국어
とじる
出会いと感動が待つ世界一周の船旅へ
0570-030-617
11:00-17:00 定休:土日祝
お問い合わせ
クルーズ検索
お知らせ
2025.12.05
10:00更新 Voyage121 パシフィック・ワールド号 帰港時間遅延のご案内
ピースボートクルーズとは
クルーズの魅力
寄港地の魅力
クルーズを選ぶ
お申し込みのお客様へ
乗船者インタビュー
世界一周旅行TOP
お申し込みのお客様へ
地球一周の船旅 Voyage121
必要書類・渡航手続き
地球一周の船旅 Voyage121にお申し込みのお客様
トップページ
お申し込みからご出発まで
必要書類・渡航手続き
早得ぷらす
オプショナルツアー
お役立ちライブラリー
客室 360度パノラマ写真
JAPAN GRACE TV
お客様アンケート
持ち物チェックリスト
船内/船室設備
GET
お取消・ご変更
よくあるご質問
お知らせ
重要なお知らせを見逃したくないお客様は、メールのご登録をお勧めします。
メールの登録はこちら
必要書類・渡航手続き
必要書類・渡航手続き
クルーズ出発にあたってご提出が必要な書類と渡航手続きのご案内です。
内容をご確認いただき【2025年5月9日(金)まで】に弊社へご提出お願い申し上げます。
必要書類・渡航手続き
ご案内はこちら>
送付書類ライブラリ
お伺い書
A
お伺い書
ご旅行中の緊急連絡先を含む、旅行手続きに必要な情報をお伺いします。全項目ご記入のうえ、ご提出ください。
書類
英国ETA
A
英国ETA代行登録申込書
代行登録料13,200円にて承ります。「英国ETA代行登録申込書」にもれなくご記入のうえ、弊社までご送付ください。申込書到着後は、お預かり金の一部を代行料とみなし、手続きを開始いたします。手続き開始後は、代行登録料は返金致しかねますので、予めご了承ください。
書類
B
英国ETA申請用写真に関する重要事項
英国へのETA(電子渡航認証)申請には、規定に沿った写真の提出が必須です。
わずかな写り方でもシステム(AI)による自動審査で不許可となるケースが多発しております。
重要事項をご確認ください。
重要事項
ESTA:代行登録
A
ESTA代行登録申込書
(渡航手続代行契約) 代行登録料15,400円にて承ります。同封の「ESTA代行登録申込書」にもれなくご記入のうえ、弊社までご送付ください。代行登録料を加えた請求書を発行いたします。
※弊社にて適正な手続きを行ったにもかかわらず、米国CBP (国土安全保障省 税関・国境取締局)より渡航認証登録が拒否された場合でも、代行登録料はご返金できません。
※渡航認証登録渡航認証が拒否された場合、ご出発までに米国の査証(ビザ)の取得が必要です。
ESTAの代行登録ご希望の方
書類
ESTA:お客様ご自身で登録する方
A
ESTA自己取得完了届出書
お手元にパスポートとクレジットカードをご用意のうえ、ESTA登録を行ってください。ESTA登録完了後、こちらを弊社まで送付ください。
お客様ご自身でESTAを登録する方
書類
フォーム
海外旅行総合保険パンフレット
A
海外旅行総合保険パンフレット
自己加入の場合、海外旅行保険証書(証書等)コピーをご提出ください。弊社にて加入希望の場合は、こちらのパンフレットをご確認のうえ、旅行総合保険契約申込書をご提出ください。
書類
記入例
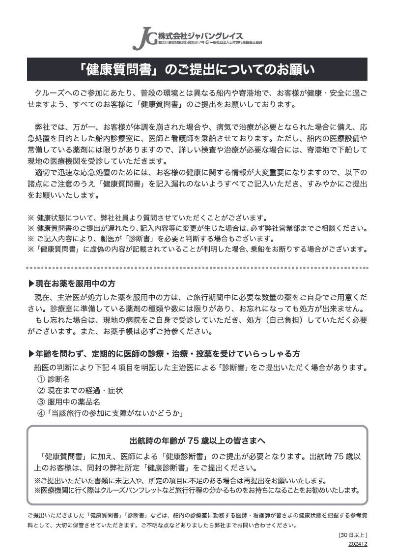
健康質問書
A
「健康質問書」のご提出についてのお願い
書類
B
健康質問書
乗船時75歳以上の方は「健康診断書」もあわせてご提出ください。
書類
C
75歳以上の方
健康診断書
出航時の年齢が75歳以上の方は、「健康質問書」に加え、医師による「健康診断書」をご提出ください。
75歳以上の方
書類
トップ
ページに
戻る